买股票怎么加杠杆佰朔资本介绍-k线图形态24种经典图解-【东方资本】,股票配资交易app,配资炒股比例国家规定是多少,配资在线平台排行榜

提交需求
*
*

*
*
*
立即提交
點擊”立即提交”,表明我理解并同意 《美創科技隱私條款》

logo

    產品與服務
    解決方案
    技術支持
    合作發展
    關于美創

    申請試用
      《數據安全技術 數據分類分級規則》及典型行業標準指南要點提煉
      發布時間:2024-03-25 閱讀次數: 4359 次

      數據分類分級發布新國標

      千呼萬喚,國家標準GB/T 43697-2024《數據安全技術 數據分類分級規則》于3月21日正式發布。作為全國網絡安全標準化技術委員會更名后,發布的第一部以“數據安全技術命名的國家標準,《數據安全技術 數據分類分級規則》不僅給出數據分類分級的通用規則,為數據分類分級管理工作的落地執行提供重要指導,同時,針對重要數據專門制定識別指南,業內翹首以盼的重要數據識別標準迎來國標版“參考答案”,該國標將于2024年10月1日起正式實施。



      本文將對《數據安全技術 數據分類分級規則》數據分類規則、分級規則、分類分級流程、重要數據識別指南等核心要點進行提煉,同時全面總結近年來「國家、地方、行業」領域的典型分類分級標準指南。





      《數據安全技術 數據分類分級規則》要點


      概述/要點:《數據安全技術 數據分類分級規則》合并了“數據分類分級指南”和“重要數據識別要求”兩個標準,代替《信息安全技術 重要數據識別指南》(征求意見稿),確定分類分級應遵循“科學實用、邊界清晰、就高從嚴、點面結合、動態更新”五項原則,提供了數據分類分級的原則、框架、方法和流程,并給出重要數據識別指南,規范、準確識別涉及的重要數據和核心數據。

      數據分類框架及方法:


      先按行業領域分類,再按業務屬性分類,特殊情況如個人信息按照有關標準識別和分類。

      • 行業領域包括:工業、電信、金融、能源、交通運輸、自然資源、衛生健康、教育、科學等。

      • 業務屬性包括:業務領域、職責部門、描述對象、上下游環節、數據主題、數據用途、數據處理、數據來源等。


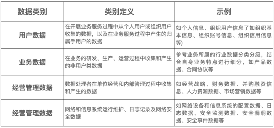
      數據分類方法


      圖片


      基于數據主體的數據分類參考示例


      圖片


      基于描述對象的數據分類參考示例


      圖片


      數據分級框架及方法:


      數據分級框架將數據分為核心數據、重要數據和一般數據三個級別,根據數據的重要程度和可能造成的危害程度進行分級。


      • 核心數據:對領域、群體、區域具有較高覆蓋度或達到較高精度、較大規模、一定深度的,一旦被非法使用或共享,可能直接影響政治安全的重要數據。(核心數據主要包括關系國家安全重點領域的數據,關系國民經濟命脈、重要民生、重大公共利益的數據,經國家有關部門評估確定的其他數據。)

      • 重要數據:特定領域、特定群體、特定區域或達到一定精度和規模的,一旦被露或篡改、銷毀,可能直接危害國家安全、經濟運行、社會穩定、公共健康和安全的數據。(僅影響組織自身或公民個體的數據一般不作為重要數據。)

      • 一般數據:核心數據、重要數據之外的其他數據。


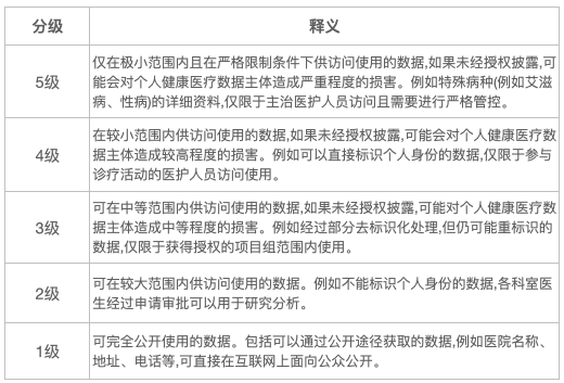
      數據分級方法


      圖片


      數據級別確定規則表


      圖片


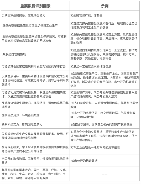
      重要數據識別指南


      圖片


      處理者數據分類分級流程

      圖片



      國家、地方、行業數據分類分級標準匯總


      圖片


      2021年,《數據安全法》作為我國數據安全領域的基礎性法律,明確“國家建立數據分類分級保護制度”及其基本原則,并在法律層面確立了數據分類分級管理劃分“國家核心數據”、“重要數據”以及“一般數據”的核心原則。

      在《數據安全法》頒布之前,數據分類分級已經在多項法律文件中有所體現。如國家秘密保護、計算機及信息系統的分級保護、個人信息保護領域,均針對不同規范對象提出具體的保護要求。

      《保守國家秘密法》中明確了國家秘密的分類分級方式,《網絡安全法》中規定了應履行數據分類的義務,《個人信息保護法》中則規定了個人信息和敏感個人信息的處理規則及保護要求,《信息安全等級保護管理辦法》和《計算機信息系統安全保護條例》中對保護等級和對計算機信息系統的分級義務進行說明。

      隨著數據安全和個人信息保護被賦予法定性、提到前所未有的高度,健全數據分類分級保護在各項法律政策中明確強調,我國數據分類分級標準化工作也進入深入推進階段。目前,國家層面、行業層面、地方層面出臺相關標準已涉及金融、證券期貨、醫療、電信、互聯網、民航、工業、海洋、卷煙制造、能源、媒體、高校、政務等行業,數據分類分級建設方向日益明晰。



      典型數據分類分級標準指南要點



      《信息安全技術 重要數據識別指南》(征求意見稿)

      概述/要點:明確重要數據不包括國家秘密和個人信息,但基于海量個人信息形成的統計數據、衍生數據有可能屬于重要數據。重要數據不包括個人信息,主要是考慮到國家已通過專門立法對個人信息進行保護,且對個人信息的監管顆粒度已經非常細致。


      圖片


      《信息安全技術 個人信息安全規范》



      概述/要點規定了開展收集、存儲、使用、共享、轉讓、公開披露、刪除等個人信息處理活動應遵循的原則和安全要求。適用于規范各類組織的個人信息處理活動,也適用于主管監管部門、第三方評估機構等組織對個人信息處理活動進行監督、管理和評估。


      個人信息定義:


      個人信息是指以電子或者其他方式記錄的能夠單獨或者與其他信息結合識別特定自然人身份或者反映特定自然人活動情況的各種信息。判定某項信息是否屬于個人信息,應考慮: 


      • 一是識別,即從信息到個人,由信息本身的特殊性識別出特定自然人,個人信息應有助于識別出特定個人。


      • 二是關聯,即從個人到信息,如已知特定自然人,由該特定自然人在其活動中產生的信息(如個人位置信息,個人通話記錄,個人瀏覽記錄筆)即為個人信息。符合上述兩種情形之一的信息,均應判定為個人信息。


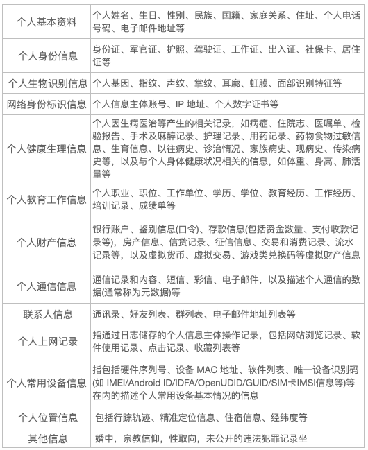
      個人信息舉例


      圖片


      個人敏感信息定義:


      個人敏感信息是指一旦泄露、非法提供或濫用可能危害人身和財產安全,極易導致個人名譽、身心健康受到損害或歧視性待遇等的個人信息。通常情況下,14歲以下(含)兒童的個人信息和涉及自然人隱私的信息屬于個人敏感信息。


      可從以下角度判定是否屬于個人敏感信息:


      • 泄露:個人信息一旦泄露,將導致個人信息主體及收集、使用個人信息的組織和機構喪失對個人信息的控制能力,造成個人信息擴散范圍和用途的不可控。某些個人信息在泄漏后,被以違背個人信息主體意愿的方式直接使用或與其他信息進行關聯分析,可能對個人信息主體權益帶來重大風險,應判定為個人敏感信息。例如,個人信息主體的身份證復印件被他人用于手機號卡實名登記、銀行賬戶開戶辦卡等。


      • 非法提供:某些個人信息僅因在個人信息主體授權同意范圍外擴散,即可對個人信息主體權益帶來重大風險,應判定為個人敏感信息。例如,性取向、存款信息、傳染病史等。


      • 濫用:某些個人信息在被超出授權合理界限時使用(如變更處理目的、擴大處理范圍等),可能對個人信息主體權益帶來重大風險,應判定為個人敏感信息。例如,在未取得個人信息主體授權時,將健康信息用于保險公司營銷和確定個體保費高低。


      個人敏感信息舉例

      圖片


      《信息安全技術 健康醫療數據安全指南》

      概述/要點:明確定義了健康醫療數據,并制定了健康醫療數據分類體系、使用披露原則、安全措施要點、安全管理指南、安全技術指南以及典型場景。

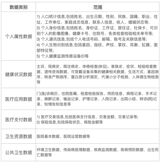
      健康醫療數據類別與范圍:


      圖片


      健康醫療數據分級劃分:


      根據數據重要程度、風險級別以及對個人健康醫療數據主體可能造成的損害和影響的級別進行分級,可將健康醫療數據劃分為以下5級:


      圖片


      《工業數據分類分級指南(試行)》

      概述/要點:全面闡述了工業數據分類分級的目標、原則、方法,以及分級防護的建議。指出工業數據是工業領域產品和服務全生命周期產生和應用的數據,包括但不限于工業企業在研發設計、生產制造、經營管理、運維服務等環節中生成和使用的數據,以及工業互聯網平臺企業(以下簡稱平臺企業)在設備接入、平臺運行、工業APP 應用等過程中生成和使用的數據。


      工業數據分類維度:


      根據數據的管理歸屬以及業務情況給出大類的劃分,再根據數據屬性給出子類的劃分。


      圖片


      工業數據分級劃分:


      根據不同類別工業數據遭篡改、破壞、泄露或非法利用后,可能對工業生產、經濟效益等帶來的潛在影響,將工業數據分為一級、二級、三級等 3 個級別。 


      圖片


      《金融數據安全數據安全分級指南》

      概述/要點:標準規定了金融數據安全分級的目標、原則和范圍,以及數據安全定級的要素、規則和定級過程,為金融業機構開展數據安全分級工作提供指導。


      金融數據安全定級范圍:


      未經電子化的金融數據,依據檔案文件等有關管理規范執行;涉及國家秘密的金融數據。依據國家有關法律法規執行,不在本標準規定的范圍之內。證券行業數據安全分級工作可參照JR/T 0158-2018執行。其中,安全定級工作所涉及的金融數據包括但不限于:


      • 提供金融產品或服務過程中直接(或間接)采集的數據,包括通過柜面以紙質協議簽署或收集,并經信息處理后在計算機系統中流轉或保存的數據,以及通過信息系統簽約或收集的電子信息。


      • 金融業機構信息系統內生成和存儲的數據,包括業務數據、經營管理數據等。


      • 金融業機構內部辦公網絡與辦公設備(終端)中產生、交換、歸檔的電子數據,如機構內部日常事務處理信息、政策法規與部門規章、業務終端臨時存儲的業務或經營管理數據、電子郵件信息等。


      • 金融業機構原紙質文件經過掃描或其他電子化手段形成的電子數據。 


      • 其他宜進行分級的金融數據。


      金融數據安全定級通用規則:


      標準根據金融業機構數據安全性遭受破壞后的影響對象和所造成的影響程度,將數據安全級別從高到低劃分為5級、4級、3級、2級、1級。


      圖片


      數據安全定級流程:

      圖片


      《證券期貨業數據分類分級指引》

      概述/要點:詳細闡明了適用范圍、數據分類分級的前提條件、如何進行數據分類及分級、數據分類分級中的關鍵問題處理等,并提供了證券期貨行業典型數據分類分級模板。指引所適用的數據范圍十分廣泛,包括證券期貨行業經營和管理活動中產生、采售、加工、使用或管理的網絡數據或非網絡數據等。本標準對數據的定級要求較為嚴苛,規定與附錄內所列相同含義的數據,定級應不低于本附錄所列的最低參考數據級別。同時,當機構規模大、數據量大,數據(完全)丟失或損毀造成影響范圍、影響程度均較大時,宜從高定級。此外,標準中還提供了豐富的數據分類分級模板,涵蓋了證券期貨行業的交易、監管、信息披露和其他業務,可供證券期貨行業相關機構參考。


      數據分類規則:


      標準推薦的分類方法為從業務條線出發,首先對業務細分,其次對數據細分,形成從總到分的樹形邏輯體系結構。


      圖片


      數據分級規則:


      本標準中的數據等級分為四級,描述標識分為數據級別標識和數據重要程度標識兩類,相互—對應。數據定級一般使用等級本標準中的數據等級對應。


      • 數據級別標識,從高到低劃分為:4、3、2、1。

      • 數據重要程度標識,與數據級別標識相對應,從高到低劃分為:極高、高、中、 低。


      圖片


      《數字化改革 公共數據分類分級指南》

      概述/要點:《指南》將公共數據定義為:由政務部門和公共企事業單位在依法履職或生產經營活動中,產生和管理的數據。并根據公共數據具有的共同屬性或特征,從數據管理、業務應用、安全保護、數據對象四個維度,將公共數據分成30余個子項進行區分和歸類。公共數據的安全級別,由高至低分別為:敏感數據(L4級)、較敏感數據(L3級)、低敏感數據(L2級)、不敏感數據(L1級)。


      數據分類規則:


      圖片


      數據分級規則:


      圖片

      免費試用
      服務熱線

      馬上咨詢

      400-811-3777

      回到頂部